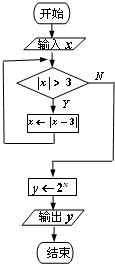
算法流程图

选B 首先排除C D 因为是输出a是一个数 所以不可能是排列
再看A和B 该怎么选
第一个判断框先比较a和b
当a>b 则将b赋值给a 所以得到的是较小的 再比较a和c
若a>c 再将c赋值给a
若a<c 输出a还是较小的 所以输出的a是3个数中最小的
主要是先明白a←b是意思是把b的值赋于a 现在的教材中都写成a=b
谢谢
算法流程图怎么做?

第一步解决算术的核心
算法的流程图描述

a
>
b
|
|
yes
no
|
|
a-b>c
a,b对调(该步箭头指向左边,即从a-b>c继续)
|
|
yes
no
|
|
输出不能
a+b>c
|
|
yes
no
|
|
输出不能
输出能
求算法流程图

参照答案改掉后是这样的
#include<stdio.h>
void fun(char*p,char*b)
{
int i,k=0;
while(*p)
{
i=1;
while(i<=3||*p) //改为while(i<=3&&*p)
{
b[k]=*p;
k++;
p++;
i++;
}
if(*p)
{
b[k]=' '; //答案上是改为b[k++]=' '; 也就是 b[k]=' ';k++; 就能得到正确结果了
}
}
b[k]='\0';
}
void main()
{
char a[80],b[80];
printf("Enter a string:\n");
gets(a);
printf("The original string:\n");
puts(a);
fun(a,b);
printf("\nThe string after insert space:\n");
puts(b);
printf("\n\n");
}
C语言算法流程图

开始->定义3个变量->输入3个数->判断3个数的大小->输出中间数
原创文章,作者:聚禄鼎,如若转载,请注明出处:https://www.xxso.cn/83291.html