求全最新《著作权法》!!!

在2001年的最新版本中,您也需要注意相关司法解释以及实施条例。如果有必要的话,你不妨去了解一下相关的法条,以便于在工作中更好地应用这些规定。特别是法律图书馆—新法速递,可查找您需要的条例。如果你想知道最新的法律条文和适用情形,请在这里注册并登陆我们网站,就能查询到相关内容。附网址:http://www.law-lib .康姆/law/law_view.asp?你将有机会获得与你的工作和生活相关的最新资料,以及其他重要信息。id=16428

新《著作权法》有哪些地方值得关注?

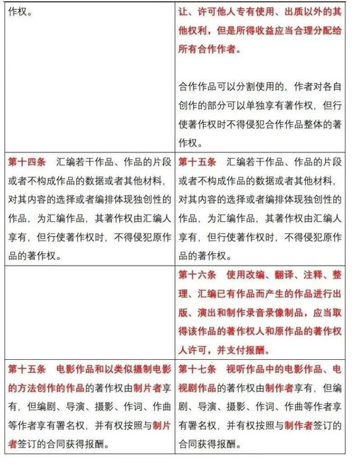
其一,拓展作品类型――新著作权法明确界定:作品指文学、在艺术与科学领域中有独创性,并且能够通过某种方式表达出来的智力成果。这一界定使我们可以更清晰地理解作品在整个着作权法中所处地位及其作用。同时,开放性地规定了作品类型,并把“法律,行政法规要求的其他着作”改为“与作品特征相符的其他智力成果”,给未来可能产生的新作品类型预留了余地。
二。规定视听作品的著作权归属,开展分类保护—4月份、8月份,全国人大常委会对著作权法修正案草案作了第一次和第二次审议,初审草案时,将“视听作品”首次纳入法律的视野,将“电影作品和以类似摄制电影的方法创作的作品”改为“视听作品”。即只要一幅作品由一幅连续画面构成,便可以归为“视听作品”来进行保护。同时还增加了对互联网上传播的视听节目的版权所有人、传播者享有权利以及国家鼓励发展的网络短视频、移动音频等新兴媒体。本次分类保护视听作品著作权归属,这就意味着着作权的保护范围得到了进一步拓展,网络短视频这类新型作品必将受到强有力的法律保护。
三。加大惩罚性赔偿制度,规定侵权赔偿的范围──今年初审草案,侵权惩罚性赔偿制度便已经出台,显着提高侵权法定赔偿额的最高限额,要求最高赔偿500万元。
为了加强对侵犯著作权的处罚,本次新增了法定赔偿金额下限条款,明确规定法定赔偿数额下限是500元,为下文著作权案件侵权赔偿问题提供法律依据
新修订的著作权法将于明年实施,对哪些领域作了具体修订?

”新修订的著作权法将于明年生效,新修订的著作权法也调整了“作品”中的定义,将现行法律中“电影作品和以类似摄制电影的方法创作的作品”的表修改为“视听作品”。
11日,十三届全国人大常委会第二十三次会议表决通过关于修改著作权法的决定,将于明年6月1日正式实施。本次修订将对《着作权法》进行全面调整,并新增了网络环境下数字作品、软件及服务的权利人享有合理使用报酬权、复制权等内容。修订后著作权法对网络空间著作权保护相关规定进行了完善,尤其要大幅度提高侵权法定赔偿额的上限,明确惩罚性赔偿的原则等等,进一步“撑腰”,保护创作者的合法权益。
版权权益保护“得不偿失”,是目前著作权保护中的主要问题。新修订的著作权法对惩罚措施作了一系列规定,侵权违法成本显着提高。对故意侵权,情节严重者,可适用赔偿额1倍至5倍的惩罚性补偿。同时还增加了精神损害赔偿金和财产损害赔偿等制度。权利人实际遭受了损失、侵权人违法所得、权利使用费不好算,由人民法院视侵权行为情节处理,裁定赔偿五百元以上五百万元以下。
新修订的著作权法也调整了“作品”中的定义,将现行法律对“电影作品以及用与摄制电影相似的方式所制作的电影”的表述修改为“视听作品”。在此情形下,网络短视频的着作权人可以根据其是否具有独创性来确定其受保护程度。这就意味着着作权的保护范围得到了进一步拓展,网络短视频这类新型作品必将受到强有力的法律保护。
鉴于监管部门的执法手段较少、偏软问题,著作权法新修订的条款,主管著作权部门在调查处理涉嫌侵犯著作权及著作权相关权利的案件中,可向当事人查询,对涉嫌违法案件进行侦查;对违法所得或违法事实作出认定后,应当及时将涉案财物移送司法机关处理。现场检查当事人有违法嫌疑的地点、物品;调阅和复制涉嫌违法违规合同和发票、账簿和其他相关信息;对有违法嫌疑的地点、物品,可予以封存、扣押。
新修订的著作权法也明确规定权利人可采取技术措施来保护著作权及著作权相关权利。
新修订的著作权法将于明年6月1日生效?

是啊,11月11日十三届全国人大常委会第二十三次会议投票赞成对著作权法进行修订的决定,将于明年6月1日正式实施。
修订后著作权法对网络空间著作权保护相关规定进行了完善,尤其要大幅度提高侵权法定赔偿额的上限,明确惩罚性赔偿的原则等等,进一步“撑腰”,保护创作者的合法权益。引起了社会的关注。
新修订的著作权法也调整了“作品”中的定义,将现行法律对“电影作品以及用与摄制电影相似的方式所制作的电影”的表述修改为“视听作品”。在此情形下,网络短视频的着作权人可以根据其是否具有独创性来确定其受保护程度。这就意味着着作权的保护范围得到了进一步拓展,网络短视频这类新型作品必将受到强有力的法律保护。
扩展资料等:
对著作权法进行修订的需要
著作权在知识产权中占有举足轻重的地位。现行著作权法对我国著作权保护领域基本制度进行了规定,自1991年起实施,2001年和2010年进行了两次修订,对于鼓励创作,宣传作品,保护创作者和传播者、使用者及其他合法权利,推动我国文化、科学事业不断发展和繁荣,起着举足轻重的作用。
近年来,伴随着中国经济社会的发展,在著作权保护方面,也产生了许多新的情况和问题,迫切需要通过对著作权法的修订和完善来解决:第一,伴随以网络化、以数字化等为代表的各种新技术得到了高度发展与应用,现有的部分条款已不能满足实践的需要。
第二,著作权维权的费用高昂、侵权赔偿金额偏低,执法手段不到位,著作权侵权的行为很难受到有效的抑制,权利保护实际效果离权利人期望尚有距离。因此,建议通过完善立法和司法解释,加强执法监督,提高司法效率,强化对侵权行为的打击力度来切实保障消费者合法权益。在现行著作权法中,有些条款需要和我国近年参加的国际条约、颁布的民法总则和其他法律做进一步对接。
参考资料:中国人大网–《中华人民共和国著作权法修正案(草案)》解读
参考资料来源:和讯新闻-新修订著作权法将于明年6月1日生效!
原创文章,作者:聚禄鼎,如若转载,请注明出处:https://www.xxso.cn/814.html