
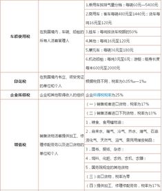
税种分类五大类

答:您好,按征税对象分类,可将我国全部税收划分为1、流转税类,是在生产、流通或服务领域,按纳税人取得的销售收入或营业收入征收的;2、所得税类,是按照纳税人取得的利润或纯收入征收的;3、财产税类,是对纳税人拥有或使用的财产征收的;4、资源税类;5、行为税类,是对特定行为或为达到特定目的而征收的,共五种类型。 一、税种分类 目前我国分为五大类有28个税种: 1.流转税类。包括7个税种:(1)增值税;(2)消费税;(3)营业税;(4)关税;;(5)农业税(含农业特产税); (6)牧业税。这些税种是在生产、流通或服务领域,按纳税人取得的销售收入或营业收入征收的。以增值税为例,增值税是以商品(含应税劳务)在流转过程中产生的增值额作为计税依据而征收的一种流转税。现行增值税属于比例税率,根据应税行为一共分为13%、9%、6%三档税率及5%、3%两档征收率。 2.所得税类。包括3个税种:(1)企业所得税;(2)外商投资企业和外国企业所得税;(3)个人所得税。这些税种是按照纳税人取得的利润或纯收入征收的。以个人所得税为例,个人所得税是调整征税机关与自然人之间在个人所得税的征纳与管理过程中所发生的社会关系的法律规范的总称。我国个人所得税的纳税义务人是在中国境内居住有所得的人,以及不在中国境内居住而从中国境内取得所得的个人。 3.财产税类。包括10个税种:(1)房产税;(2)城市房地产税;(3)城镇土地使用税;(4)车船使用税;(5)车船使用牌照税;(6)车辆购置税;(7)契税;(8)耕地占用税;(9)船舶吨税;(10)遗产税(未开征)。这些税种是对纳税人拥有或使用的财产征收的。房产税是以房屋为征税对象,按房屋的计税余值或租金收入为计税依据,向产权所有人征收的一种财产税。房产税是按房产余值计征的,年税率为1.2%;按房产出租的租金收入计征的,税率为12%。 4.行为税类。包括8个税种:(1)城市维护建设税;(2)印花税;(3)固定资产投资方向调节税;(4)土地增值税;(5)屠宰税;(6)筵席税;(7)证券交易税(未开征); (8)燃油税(未开征)。这些税种是对特定行为或为达到特定目的而征收的。资产投资方向调节税指对我国境内用各种资金进行固定资产投资的单位和个人,按其投资额征收的一种税。凡在我国境内用于固定资产投资的各种资金,均属固定资产投资方向调节税的征税范围。 5、资源税类:资源税。一般资源税就是国家对国有资源,如我国宪法规定的城市土地。矿藏、水流、森林、山岭、草原、荒地、滩涂等,根据国家的需要,对使用某种自然资源的单位和个人,为取得应税资源的使用权而征收的一种税。 二、税种分类方法 1、按征税对象分类 征税对象是税法的一个基本要素,是一种税区别于另一种税的主要标志。因此,按征税对象的不同来分类,是税种最基本和最主要的分类方法。 2、按税收管理和使用权限分类 税收按其管理和使用权限划分,可分为中央税、地方税、中央地方共享税。这是在分级财政体制下的一种重要的分类方法。通过这种划分,可以使各级财政有相应的收入来源和一定范围的税收管理权限,从而有利于调动各级财政组织收入的积极性,更好地完成一级财政的任务。 3、按税收与价格的关系分类 按税收与价格的关系划分,税收可分为价内税和价外税。在市场经济条件下,税收与商品、劳务或财产的价格有着密切的关系,对商品和劳务课征的税收既可以包含于价格之中也可以在价格之外。凡税收构成价格组成部分的税收称为价内税;凡税收是价格之外的附加额的税收称为价外税。前者,其价格的组成=成本十利润十税金,后者其价格等于成本加利润。
税法税种的分类问题

根据课税目的的不同,可将自然资源税分为一般资源税和级差资源税。
一般资源税是指国家对使用、开采自然资源的单位和个人,依所有权征收的税,主要体现在对资源的有偿使用。
级差资源税是指国家对开发和利用自然资源的单位和个人,由于资源条件的差别所取得的级差收入课征的一种税,其目的主要是调节级差收入,促进公平竞争。对资源课税一般采用从量等额征收、从量差额征收、从价定率征收、从利征收等4种计税标准。
扩展资料:
资源税是对在我国境内开采应税矿产品和生产盐的单位和个人,就其应税 资源税数量征收的一种税。在中华人民共和国境内开采《中华人民共和国资源税暂行条例》规定的矿产品或者生产盐的单位和个人,为资源税的纳税义务人,应缴纳资源税。
资源税是对自然资源征税的税种的总称。
级差资源税是国家对开发和利用自然资源的单位和个人,由于资源条件的差别所取得的级差收入课征的一种税。
一般资源税就是国家对国有资源,如我国宪法规定的城市土地、矿藏、水流、森林、山岭、草原、荒地、滩涂等,根据国家的需要,对使用某种自然资源的单位和个人,为取得应税资源的使用权而征收的一种税。1984年,为了逐步建立和健全我国的资源税体系,我国开始征收资源税。鉴于当时的一些客观原因,资源税税目只有煤炭、石油和天然气三种,后来又扩大到对铁矿石征税。
参考资料:
《中华人民共和国资源税暂行条例》-中国政府法制网
税种的分类是什么?流转税、行为税等各包括哪些税?

,中国的税收制度共设有24种税,按照其性质和作用大致可以分为
1. 流转税类。包括增值税、消费税和营业税3种税。这些税种通常是在生产、流通或者服务中,按照纳税人取得的销售收入或者营业收入征收的。
2. 所得税类。包括企业所得税(适用于国有企业、集体企业、私营企业、联营企业、股份制企业等各类内资企业)、外商投资企业和外国企业所得税、个人所得税种税。这些税种是按照生产、经营者取得的利润或者个人取得的收入征收的。
3、资源税类。包括资源税和城镇土地使用税2种税。这些税种是对从事资源开发或者使用城镇土地者征收的,可以体现国有资源的有偿使用,并对纳税人取得的资源级差收入进行调节。
4、特定目的税类。包括城市维护建设税、耕地占用税、固定资产投资方向调节税和土地增值税种税。这些税种是为了达到特定的目的,对特定对象进行调节而设置的。
. 5、财产税类。包括房产税、城市房地产税和遗产税(尚未立法开征)种税。*
6. 行为税类。包括车船使用税、车船使用牌照税、印花税、契税、证券交易税(尚未立法开征)、屠宰税和筵席税7种税。这些税种是对特定的行为征收的。
7.关税。这种税是对进出中国国境的货物、物品征收的。
另外,农业税是温总理批准,从2006年1月1日起停征。牧业税的范围有“四区四省”。所谓征一不征二,即:征农业税的,不征牧业税。征牧业税的不征农业税。因此,牧业税同样是2006年1月1日起停征的。
税收种类的税种的分类方法

税收制度的主体是税种,当今世界各国普遍实行由多个税种组成的税收体系。在这一体系中各种税既有各自的特点,又存在着多方面的共同点。因此,有可能从各个不同的角度对各种税进行分类研究。按某一种标志,把性质相同的或近似的税种归为一类,而与其他税种相区别,这就是税种分类。按照不同的分类标志,税种的分类方法一般有以下几种:
一、按征税对象分类
征税对象是税法的一个基本要素,是一种税区别于另一种税的主要标志。因此,按征税对象的不同来分类,是税种最基本和最主要的分类方法。按照这个标准,我国税种大体可分为以下五类:
1、对流转额的征税
对流转额的征税简称流转税,或商品和劳务税。它是对销售商品或提供劳务的流转额征收的一类税收。商品交易发生的流转额称为商品流转额。这个流转额既可以是指商品的实物流转额,也可以是指商品的货币流转额。商品交易是一种买卖行为,如果税法规定卖方为纳税人,商品流转额即为商品销售数量或销售收入;如果税法规定买方为纳税人,商品流转额即为采购数量或采购支付金额。非商品流转额是指各种社会服务性行业提供劳务所取得的业务或劳务收入金额。按销售收入减除物耗后的增值额征收的增值税,也归于流转税一类。
流转税与商品(或劳务)的交换相联系,商品无处不在,又处于不断流动之中,这决定了流转税的征税范围十分广泛;流转税的计征,只问收入有无,而不管经营好坏、成本高低、利润大小;流转税都采用比例税率或定额税率,计算简便,易于征收;流转税形式上由商品生产者或销售者缴纳,但其税款常附着于卖价,易转嫁给消费者负担,而消费者却不直接感到税负的压力。由于以上这些原因,流转税对保证国家及时、稳定、可靠地取得财政收入有着重要的作用。同时,它对调节生产、消费也有一定的作用。因此,流转税一直是我国的主体税种。一方面体现在它的收入在全部税收收入中所占的比重一直较大;另一方面体现在它的调节面比较广泛,对经济的调节作用一直比较显著。
我国的当前开征的流转税主要有:增值税、消费税、营业税和关税。
2、对所得额的征税
对所得额的征税简称所得税。税法规定应当征税的所得额,一般是指下列方面:一是指有合法来源的所得。合法的所得大致包括生产经营所得(如利润等),提供劳务所得(如工资、薪金、劳务报酬等),投资所得(如股息、利息、特许权使用费收入等)和其它所得(如财产租赁所得、遗产继承所得等)四类。二是指纳税人的货币所得,或能以货币衡量或计算其价值的经济上的所得。不包括荣誉性、知识性的所得和体质上、心理上的所得。三是指纳税人的纯所得,即纳税人在一定时期的总收入扣除成本、费用以及纳税人个人的生活费用和赡养近亲的费用后的净所得。这样,使税负比较符合纳税人的负担能力。四是指增强纳税能力的实际所得。例如利息收入可增加纳税人能力,可作为所得税的征收范围;而存款的提取,就不应列入征税范围。总的来说,所得税是对纳税人在一定时期(通常为一年)的合法收入总额减除成本费用和法定允许扣除的其他各项支出后的余额,即应纳税所得额征收的税。
所得税按照纳税人负担能力(即所得)的大小和有无来确定税收负担,实行“所得多的多征,所得少的少征,无所得的不征”的原则。因此,它对调节国民收入分配,缩小纳税人之间的收入差距有着特殊的作用;同时,所得税的征收面也较为广泛.故此成为经济发达国家的主要收入来源。在我国,随着经济的发展,人民所得的增加,所得税已成为近年来收入增长较快的一类税。
我国当前开征的所得税主要有:企业所得税、外商投资企业和外国企业所得税、个人所得税。
3、对资源的征税
对资源的征税是对开发、利用和占有国有自然资源的单位和个人征收的一类税。征收这类税有两个目的:一是为了取得资源消耗的补偿基金,保护国有资源的合理开发利用;二是为了调节资源级差收入,以利于企业在平等的基础上开展竞争。
我国对资源的征税主要有:城镇土地使用税、资源税、土地增值税。
4. 对财产的征税
对财产的征税是对纳税人所拥有或属其支配的财产数量或价值额征收的税。包括对财产的直接征收和对财产转移的征收。开征这类税收除为国家取得财政收入外,对提高财产的利用效果、限制财产的不必要的占有量有一定作用。
我国对财产的征税主要有:房产税(外资为城市房地产税)、契税、车船使用税(外资为车船使用牌照税)。
5、对行为的征税
对行为的征税也称行为税,它一般是指以某些特定行为为征税对象征收的一类税收。征收这类税,或是为了对某些特定行为进行限制、调节,使微观活动符合宏观经济的要求;或只是为了开辟地方财源,达到特定的目的。这类税的设置比较灵活,其中有些税种具有临时税的性质。
我国对行为的征税主要有:印花税、车辆购置税、城市维护建设税、耕地占用税、固定资产投资方向调节税(已停征)、屠宰税(税费改革中停征)、筵席税(由各省决定是否开征,但目前各省均已停征)。
二、按税收管理和使用权限分类
税收按其管理和使用权限划分,可分为中央税、地方税、中央地方共享税。这是在分级财政体制下的一种重要的分类方法。通过这种划分,可以使各级财政有相应的收入来源和一定范围的税收管理权限,从而有利于调动各级财政组织收入的积极性,更好地完成一级财政的任务。一般的作法是,将税源集中、收入大、涉及面广,而由全国统一立法和统一管理的税种,划作中央税。一些与地方经济联系紧密,税源比较分散的税种,列为地方税。一些既能兼顾中央和地方经济利益,又有利于调动地方组织收入积极性的税种,列为中央地方共享税。当前我国的中央税主要有关税、消费税;地方税主要有营业税、农业税(2006年取消)、牧业税(2006年取消)以及一些对财产和行为的课税;中央地方共享税主要有增值税、资源税等。
三、按税收与价格的关系分类
按税收与价格的关系划分,税收可分为价内税和价外税。在市场经济条件下,税收与商品、劳务或财产的价格有着密切的关系,对商品和劳务课征的税收既可以包含于价格之中也可以在价格之外。凡税收构成价格组成部分的税收称为价内税;凡税收是价格之外的附加额的税收称为价外税。前者,其价格的组成=成本十利润十税金,后者其价格等于成本加利润。价内税,有利于国家通过对税负的调整,直接调节生产和消费,但往往容易造成对价格的扭曲。价外税与企业的成本核算和利润、价格没有直接联系,能更好地反映企业的经营成果,不致因征税而影响公平竞争;同时,不干扰价格对市场供求状况的正确反映,因此,更适应市场经济的要求。
四、按税负是否易于转嫁分类
税收按其负担是否易于转嫁分,可分为为直接税和间接税。所谓税负转嫁是指纳税人依法缴纳税款之后,通过种种途径将所缴税款的一部分或全部转移给他人负担的经济现象和过程,它表现为纳税人与负税人的非一致性。由纳税人直接负担的税收为直接税。在这种情况下纳税人即负税人,如所得税、遗产税等;可以由纳税人转嫁给负税人的税收为间接税,即负税人通过纳税人间接缴纳的税收,如增值税、消费税、营业税、关税等。
五、按计税标准分类
税收按其计税依据的不同,可分为从价税和从量税。从价税是以征税对象的价值量为标准计算征收的税收。税额的多少将随着价格的变动而相应增减。从量税,是按征税对象的重量、件数、容积、面积等为标准,采用固定税额征收的税收。从量税具有计算简便的优点。但税收收入不能随价格高低而增减。
除上述主要分类外,还有一些其他分类方法。例如在我国按征收机关划分,税收可分为工商税系、关税税系和农业税系三大类。工商税收由各级国家税务机关和地方税务机关征收管理;关税由海关负责征收管理;农业税系原来由各级财政部门负责征收管理,现正逐步移交给税务机关。又如,按缴纳形式分,税收可分为力役税、实物税和货币税。按税收的用途分,税收可分为一般税和目的税。
原创文章,作者:聚禄鼎,如若转载,请注明出处:https://www.xxso.cn/163863.html